오늘은 저번 포스팅에서 다룬 RS422 통신 DRIVER IC에 반대쪽에 필요한 IC AM26LV32EID에 대해 알아보고자 한다.
RS422 통신에 대한 설명은 기존 포스팅 내용을 참고해주시길 바란다.
오늘도 역시 데이터 시트를 열어 함께 살펴보자.

데이터 시트 첫 장을 보면 AM26LV32EID Quadruple Differential Line Receiver라고 적혀있다.
한마디로 4 채널 차동 리시버라는 뜻이다.
자세한 내용은 아래에서 다루겠다.
리시버라 하면 SIGNAL을 받는 IC라고 생각하면 된다. 여기서 차동으로 받는 SIGNAL이므로 한 채널당 두 개의 SIGNAL PIN이 필요하고 두 개의 PIN은 (+)와 (-)로 나뉜다고 생각하면 된다.

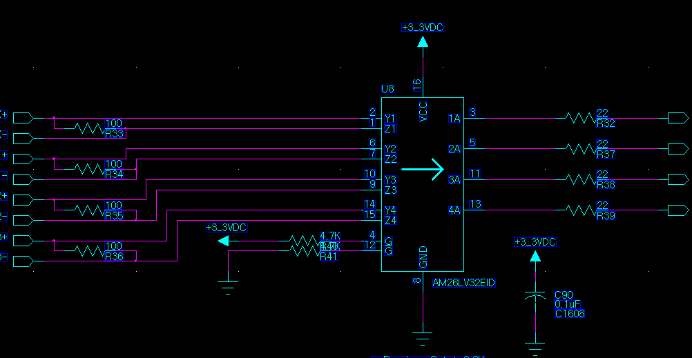
회로 구성을 보면 회로 설계할 때 보통 데이터 시트에 나온 Recommend를 그대로 따라 해 주면 된다.
하지만 드라이버와 다르게 리시버는 중요한 포인트가 하나 있다 바로 주황색으로 동그라미를 친 Termination Resistor이다.
보통 Term 저항이라고 부르는 이 저항은 드라이버에서 나온 신호를 받는데 중요한 역할을 한다. Term 저항이 없으면 통신이 제대로 동작하지 않는다.
*terminating 저항(종단 저항) 이란?
: 전송계 및 전송기기는 여러 설계 기준에 의한 임피던스를 가지고 있어서 분단점에서 반사 현상이 발생된다.
반사 현상을 줄이고 노이즈에 강하도록 설치하는 저항이 종단 저항이다.

Term 저항 값은 데이터 시트에 나와있는데 80옴~120옴 사이면 좋다. Configuration 내용처럼 드라이버와 리시버를 저렇게 연결해주어 드라이버와 리시버 사이에 Term 저항이 꼭 있어야 한다. 중요하다.

A & B: RECEIVER input 핀으로 signal 입력(+,-)으로 사용한다. 차동으로 두 개의 입력이 들어온다.
Y : RECEIVER output 핀으로 차동 입력에 대한 signal이 출력되는 핀이다.
G : Active HIGH ENABLE이다.
/G : Active LOW ENABLE이다.

위 동작 내용을 정리해보면 아래 그림과 같다.
입력이 차동으로 두 개의 SIGNAL이 아래와 같이 들어간다.


위와 같이 입력이 들어가고 출력은 아래와 같이 나온다.

Fuction Table을 살펴보면 동작 제어 내용을 알 수 있다.

표 내용과 같이 ENABLE이 HIGH냐 LOW냐에 따라 출력을 제어할 수 있다. 차동 입력의 전압을 보고 HIGH, LOW를 판단하고 ENABLE이 어떤 LOGIC이냐에 따라 출력이 LOW로 나오는지 HIGH로 나오는지 판단한다.

그림과 같이 동작 전원을 넣어주고 Term저항을 입력 쪽에 연결해준다.
반드시 IC를 회로 설계할 때는 관련 개념에 대해 알아두길 바란다. 해당 IC를 설계하려면 꼭 RS422 통신에 대해 이해하길 바란다.
오늘은 RS422 RECEIVER인 AM26 LV32 EID IC에 대해 알아보았다.
| [회로설계 - 기초] EEPROM 이란? (Feat. program code를 이용한 직렬통신) (4) | 2020.09.30 |
|---|---|
| [회로설계 - 기초] EEPROM 이란? (EEPROM 쉽게 이해하기) (0) | 2020.09.06 |
| [회로설계에 필요한 기초 IC 분석] 7. RS422 IC (AM26C31QD) DRIVER (0) | 2020.08.22 |
| [회로설계 - 기초] 회로에서 스위치의 역할 (1) | 2020.08.20 |
| [회로설계 - 기초] OPAMP 비반전 증폭기 회로에 쉽게 적용하여 알아보기 (0) | 2020.07.04 |